首頁
醫院概況
醫院介紹
歷史沿革
領導團隊
醫院文化
醫院風采
河北省癌癥中心
腫瘤研究所
腫研所簡介
各室介紹
導師風采
課題成果
學術論文
學會任職
主要榮譽
新聞中心
醫院動態
通知公告
活動專欄
科室介紹
學科建設
科室導航
專家團隊
醫學教育
教學動態
住培政策
護理專欄
就醫指南
來院交通
院內導航
預約掛號
樓層分布
醫保政策
健康園地
當前位置:
首頁
>
新聞中心
>
醫院動態
> 正文
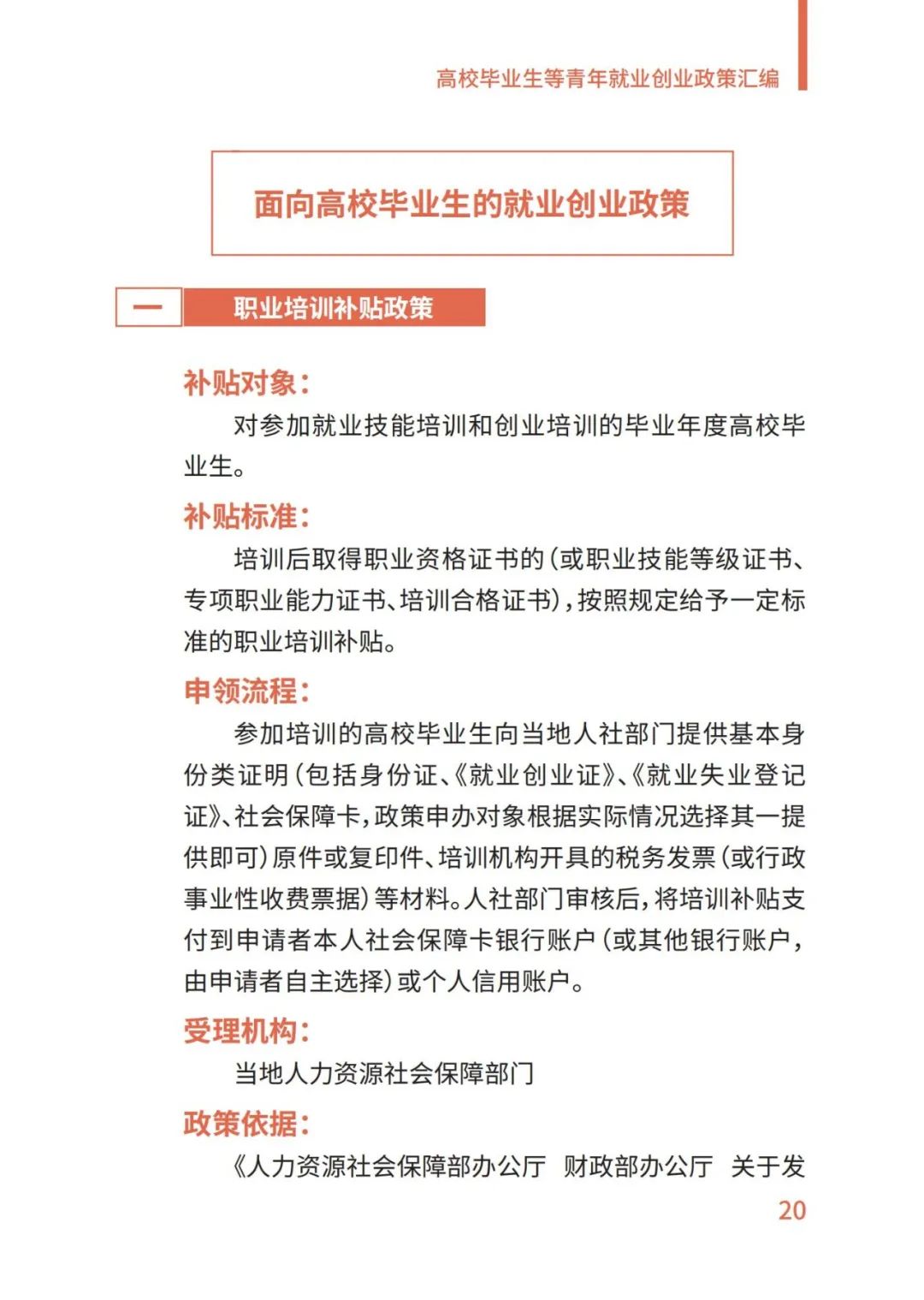
@高校畢業生,2023年青年就業創業政策匯編請查收
時間:2023-07-21
來源 | 教育部網站
上一篇:
主題教育微課堂 | 跟著總書記做好調查研究
下一篇:
四院醫“聲” | 乳腺癌遺傳篩查知多少
本部地址:河北省石家莊市健康路12號
電 話:0311 - 86095588 投訴受理電話:0311-86095270
東院地址:石家莊市東開發區天山大街169號
版權所有:河北醫科大學第四醫院(河北省腫瘤醫院)
冀ICP備11022416號-1
冀公網安備13010202001402號
技術支持:博達軟件
微信服務號
微信訂閱號