
河北2023住培招生咨詢QQ群:480184326
河北省住院醫師規范化培訓綜合管理平臺http://www.hbrct.haoyisheng.com/































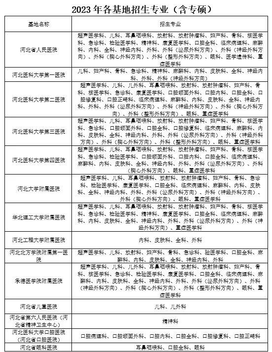
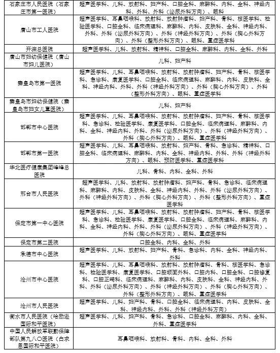
一、招生范圍
(一)河北省各醫療機構2020年以后新聘在臨床工作的本科及以上學歷的醫師(臨床醫學類、口腔醫學類,2020年以后取得執業醫師資格),須參加住院醫師規范化培訓。我省二級及以上醫療衛生機構中本科及以上學歷(2017年以后畢業)在臨床工作未聘任中級技術職稱的醫師,須參加住院醫師規范化培訓。
(二)擬在河北省從事臨床醫療工作的高等院校醫學類相應專業本科(全日制5年本科含統招專升本)及以上學歷、具有醫學學士以上學位人員,并具備臨床醫學類、口腔醫學類執業醫師考試報名資格。
(三)河北省本科農村訂單定向免費醫學生參加全科專業住院醫師規范化培訓。
(四)已在河北省完成助理全科醫生培訓并已具備臨床執業醫師考試報名資格的人員可自愿參加全科專業培訓。
二、招生時間
2023年5月25日起報名,分兩個階段進行,據實際情況組織多批次報名、錄取。
第一階段招收已在河北省醫療衛生機構臨床工作的本科及以上學歷(2017年以后畢業)未聘任中級技術職稱的醫師,可由醫師所在醫療機構指定培訓基地、培訓專業,可免試錄取。
第二階段
招收河北省2023年畢業到崗工作的本科農村訂單定向免費醫學生,擬在河北省從事臨床醫療工作、符合我省招生范圍、尚未確定就業單位的人員,以及符合第一階段報名條件人員。
三、培訓時間
住院醫師規范化培訓時間為36個月,并軌專碩生輪轉時間不少于33個月。
醫學類專業學位研究生畢業人員或已在2級以上醫療機構相應專業執業工作時間滿兩年人員,經個人申請并通過培訓基地考核后可減少培訓時間(最長不超過12個月)。培訓減免后將不再享受中央和省級財政給予的相關補助。
四、工作要求
(一)加強組織領導。各市衛健委(局)要將通知及時轉發至本轄區內醫療機構,對轄區內應參加住院醫師規范化培訓但未參加人員摸清底數,建立臺賬,督促醫療機構選派相關人員參加培訓,做到應培盡培。本年度畢業到崗的農村訂單定向免費醫學生參加全科專業住院醫師規范化培訓,各市要組織醫療機構為單位委派對象(含定向醫學生)參加住院醫師規范化培訓簽訂委托培養協議,并出具同意報考證明。
(二)落實有關政策。根據《國務院辦公廳關于加快醫學教育創新發展的指導意見》(國辦發〔2020〕34號)文件精神,對面向社會招收的普通高校應屆畢業生培訓對象培訓合格當年在醫療衛生機構就業的,在招聘、派遣、落戶等方面,按當年應屆畢業生同等對待;對經住培合格的本科學歷臨床醫師,在人員招聘、職稱晉升、崗位聘用、薪酬待遇等方面,與臨床醫學專業學位碩士研究生同等對待。
(三)制定招生章程。各基地招生章程中需明確學員待遇組成及金額、“兩個同等對待”政策、面向社會招收住院醫師簽訂勞動合同及“五險一金”政策、質量保障措施(如管床、操作等教學情況)、住宿或有償住宿等核心要素內容。招生章程于5月23日前報省住培管理中心,省里將嚴格審核,章程審核不通過的基地不能開展招生,章程審核后經主要負責人簽字蓋章后掃描發至郵箱。
(四)加強政策宣傳。各市衛健委、各住培基地要加強住院醫師規范化培訓政策宣傳,及時轉發全省招生通知,為在本基地學習的本科醫學宣講住培政策,利用短視頻、公眾號等新媒體形式,組織線下招生咨詢會、住培基地開放日等活動,線上、線下相結合,不斷加大住培工作的宣傳力度,吸引學員積極參加住培。
(五)嚴肅招生紀律。對在培訓招收工作中弄虛作假的考生,取消其本次報名、錄取資格。對錄取后不按要求報到或退培者(含在培學員參加全日制研究生學歷教育錄取并就讀),自終止培訓起3年內不得報名參加我省住院醫師規范化培訓。
聯系人:李術君 牛志文 0311-66165513
技術支持 0311-86930405 15175755235



同意參加住院醫師規范化培訓證明
xxx同志,性別:。身份證號碼: 。自 年 月入職,現系我院 科醫生。
該同志工作經歷如下:
1.年 月 日至 年 月 日 XX醫院**科( 級醫院)
……
我單位同意該同志以全脫產方式參加住院醫師規范化培訓。按照《河北省住院醫師規范化培訓學員人事管理若干意見(試行)》(冀衛發〔2017〕9號)等有關規定,參加住院醫師規范化培訓期間,該同志人事檔案由我院管理,我院承諾在住院醫師規范化培訓3年期間為其發放基本工資 (指崗位工資和薪級工資)和基礎性績效工資并繳納社會保險。
特此證明。
單位聯系電話:
聯系人:
xx醫院(加蓋公章)
年 月 日
注:需用紅色單位字頭紙統一打印提供
本科農村訂單定向醫學生同意報考證明
姓名:***,身份證號:**,系我單位2022屆訂單定向醫學生,我單位已接收該同志人事檔案,經局黨組會研究決定該同志到**鄉鎮衛生院工作。該鄉鎮衛生院核定編制**人,現有在編人員**人,缺編**人。該同志已于**年**月**日與我單位及鄉鎮衛生院簽訂了服務協議(附:協議復印件)。
經研究,我單位及***鄉鎮衛生院均同意該同志參加住院醫師規范化培訓。該同志所在鄉鎮衛生院承諾:根據原省衛生計生委等七部門《關于做好農村訂單定向免費醫學畢業生到崗服務和培訓工作的通知》(冀衛發〔2015〕18號)及我市有關文件精神,保證該同志在參加住院醫師規范化培訓期間的基本生活費( 元/月)和社會保障。
我單位負責監督該同志所在鄉鎮衛生院落實住培期間的基本生活費和社會保障承諾,并根據省政府辦公廳《關于改革完善全科醫生培養與使用激勵機制的實施意見》(冀政辦字〔2018〕107號)及我市有關文件精神,積極協調我縣相關部門落實將該同志納入該鄉鎮衛生院編制內管理的相關政策。
縣(區)衛生健康局人事處、科(簽字):
鄉鎮衛生院: 縣(區)衛生健康局:
(院長簽字)(蓋章) (局長簽字)(蓋章)
年 月 日
招生工作程序
一、報名時間
第一階段:
招收已在河北省醫療衛生機構臨床工作的本科及以上學歷(2017年以后畢業)未聘任中級技術職稱的醫師。
2023年5月25日00:00時至5月30日24:00時(以河北省住院醫師規范化培訓綜合管理平臺公告為準)。
第二階段:
招收河北省2023年畢業到崗工作的本科農村訂單定向免費醫學生,擬在我省從事臨床醫療工作、符合河北省招生范圍、尚未確定就業單位的人員,以及未能在第一階段報名的已在河北省工作的醫師。
2023年6月6日00:00時至6月16日24:00時(以河北省住院醫師規范化培訓綜合管理平臺公告為準)
二、報名方式
報名人員登錄河北省住院醫師規范化培訓綜合管理平臺(http://hbrct.haoyisheng.com)進行網上報名。
三、網上報名
(1)點擊“注冊”-“新學員”,填寫個人信息后,點擊“確認注冊”后注冊成功。(用戶名為注冊時所填寫的手機號,登錄密碼由個人設置。已注冊的學員使用原來設置的賬號和密碼可正常登錄。);
(2)注冊完成后,系統首次默認直接登錄,再次登錄時輸入注冊時所填寫的用戶名(手機號)、密碼,點擊登錄;
(3)登錄系統后可查看報名時間和招生計劃;
(4)點擊“填寫報名表”,填寫并上傳照片后,點擊提交;
四、現場確認
1、住院醫師規范化培訓基地于招生章程中公告資格確認時間、方式及形式。第一階段各基地于6月2日前在管理平臺上完成資格審核操作,第二階段于6月20日前完成資格審核工作。
2、報名住院醫師規范化培訓學員根據報考基地要求,攜帶以下相關資料,在規定時間內根據報考基地要求的方式進行現場資格審查和確認:
(1)《河北省住院醫師規范化培訓報名表》一式一份;
(2)本人身份證、學歷、學位證書原件及復印件各一份(如應屆本科畢業生(含農村訂單定向免費醫學生)尚未取得學歷、學位證書原件,可由個人書面承諾于7月15日前將學歷、學位證書原件提交報名基地審核,若個人提供虛假承諾將取消錄取資格);
(3)如已取得執業醫師資格證書的需攜帶原件及復印件一份,原件審核后返還本人;
(4)單位委托培養人員提供同意參加住院醫師規范化培訓證明,2023屆農村訂單定向醫學生需攜帶《2023屆農村訂單定向醫學生履約及同意報考證明》;
(5)高等院校負責對所招專碩研究生的材料進行審核,并于6月30日前將審核合格者名單統一交相應培訓基地并報省住培管理中心備案。
五、考試錄取
第一階段于6月4日前、第二階段于6月23日前各培訓基地組織考試并完成在管理平臺的錄取操作(具體考試時間、考試形式以基地通知為準)。各培訓基地按照報名者填報志愿的順序,根據筆試和臨床能力測評結果擇優錄取(臨床能力測評時間由培訓基地自行確定)。
河北省住培管理中心于6月25日以后,在招生計劃剩余名額內重新組織補錄。
六、公示報到
新招生培訓對象于9月1日前進入培訓基地接受培訓,并作為享受有關財政補貼資金的依據。不能按時報到者,須有正當理由和有關證明,同時向招生單位請假,并在報到后順延相應培訓時間,無故逾期五個工作日不報到者,取消培訓資格。培訓招生工作結束后,由河北省住培管理中心將培訓招生結果向社會公示,并于9月30日前將年度實際招生情況報國家衛生健康委備案。
點擊查看:已在河北省工作的醫師報名參加2023年住院醫師規范化培訓各市、縣聯系人名單
來源:河北衛生科教